2023年7月20日,国际权威学术期刊Plant Physiology在线发表了生科院张群教授团队最新研究成果,题为“Phosphatidic acid regulates ammonium uptake by interacting with AMMONIUM TRANSPORTER 1;1 in Arabidopsis”。

氮元素对于农作物的生长、发育和产量极其重要,其中铵态氮是细胞氨基酸生物合成的重要无机氮源。植物铵离子的吸收和转运主要依赖于铵转运蛋白家族(AMT),其中位于根表皮细胞的AMT1;1主要负责将土壤中铵离子转运至胞内。虽然AMT1;1介导的铵吸收与转运机制的研究已比较清楚。但是,在铵稳态失衡的条件下AMT1;1如何主动调控铵离子吸收及其相关的分子机理,却知之甚少。该文章以模式植物拟南芥为材料,研究了磷脂酸(PA)与AMT1;1结合调控铵离子的吸收机制,并明确了二者的关键结合位点。
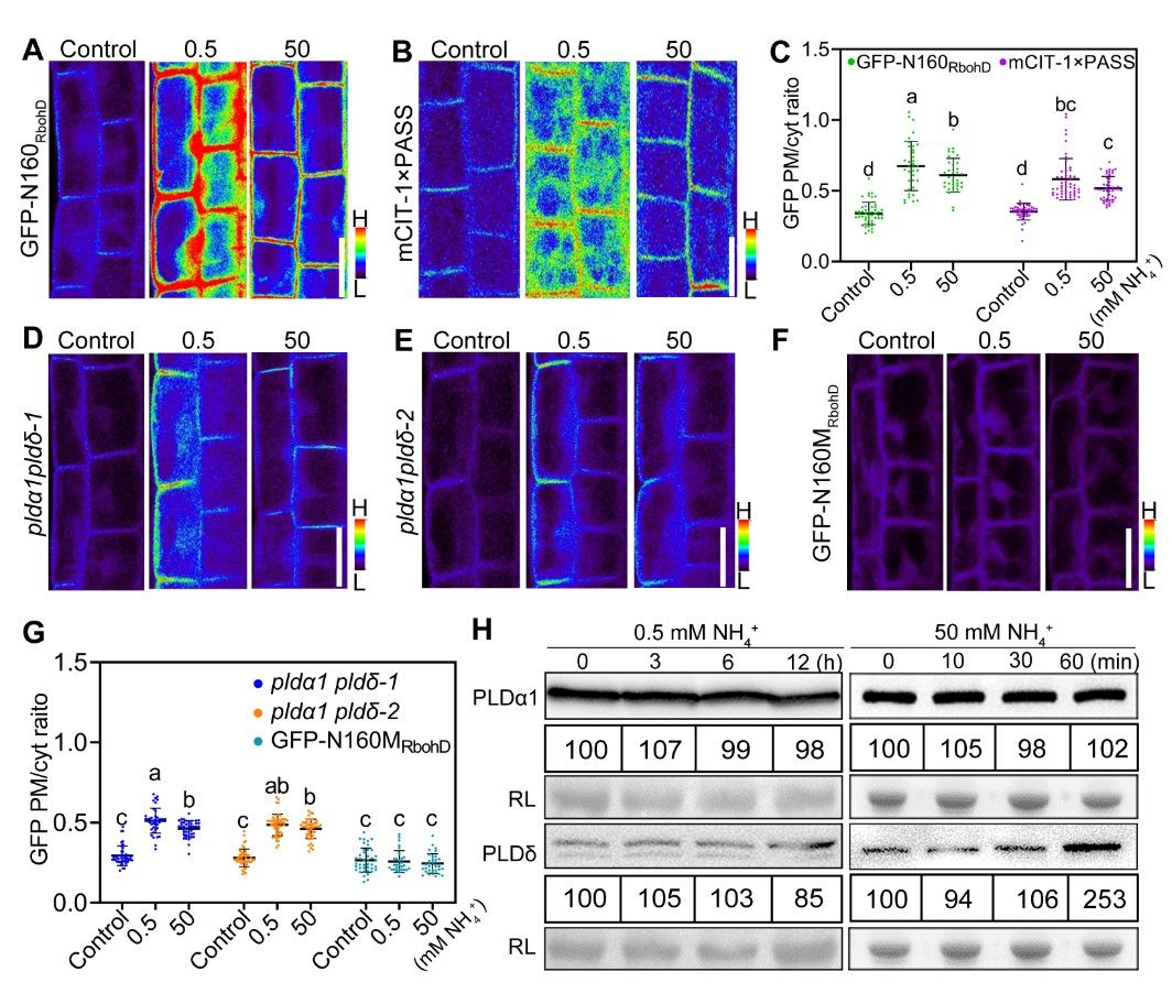
在本项研究中,作者发现高铵与低铵胁迫均能激活磷脂酶D(PLD)并产生信号分子PA;利用脂-蛋白质结合技术,发现拟南芥AMT1;1与PA结合能力最强,并通过蛋白质点突变发现了二者的关键结合位点。同时,利用酵母系统和非洲爪蟾卵母细胞系统验证了该结合位点的重要性。在植株水平,与野生型回补相比点突变回补表现出更强的铵转运活性。总之,该研究发现了一条基于PLD/PA植物感受与应答铵信号的调控途径。当外界环境铵稳态失衡时,细胞PLD被瞬间激活产生更多PA信号分子,PA特异性结合AMT1;1并抑制其转运铵离子活性,使植物在高铵胁迫下免遭铵离子毒害,以维持植物的正常生长与发育。

图1 不同铵条件对PLD产物PA含量的影响

图2 AMT1;1与PA结合位点的鉴定

图3 突变PA结合位点增强了AMT1;1的离子转运活性
南京农业大学生命科学学院博士生操宏伟为第一作者,张群教授为本论文通讯作者。另外研究生刘青芸、刘晓、马兆坤、张季秀、李雪冰,沈立轲副教授、袁静娅副教授也参与了本项研究。感谢中国农业大学袁力行教授、中国科学院南京土壤研究所苏彦华研究员和法国里昂大学Yvon Jaillais教授友情提供的突变体材料与生物探针。本论文得到科技部重点研发项目、国家自然科学基金、江苏省自然科学基金、中央高校基本业务费、江苏省研究生科研与实践创新计划等的资助。